
人工智能、新能源汽车、云计算、互联网、5G 通信等等,“硬科技”频现聚光灯下,科创板50、中证芯片产业指数、国证信息技术创新(以下简称“国证信创”)主题指数三只与“硬科技”紧密相关的指数,都以芯片(半导体)作为指数的第一大权重行业,各自又有什么特色和区别呢?
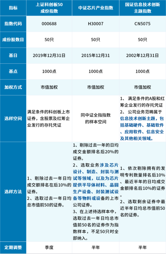
编制规则
【要点:科创板50反映最具市场代表性的科创企业表现,芯片产业指数反映芯片产业表现,国证信创指数反映信创主题表现】
上证科创板50指数在科创板股票中选样,没有行业限制,成份股由科创板中市值大、流动性好的50只证券组成,反映科创板企业的整体表现。
中证芯片产业选样集中于芯片半导体领域,从沪深北交易所选取市值排名靠前的50 只业务涉及芯片设计、制造、封装与测试等领域,以及为芯片提供半导体材料、晶圆生产设备、封装测试设备等物料或设备的上市公司证券作为成份股,反映芯片产业上市公司证券的整体表现。
国证信创主题指数选样范围最广,从沪深北交易所,选择排名靠前的50只公司业务范畴属于基础硬件、基础软件、应用软件、信息安全等信创主题领域的上市公司证券作为样本,以反映信息技术创新主题上市公司的证券价格变化情况。
表1:三只指数编制规则

资料来源:中证指数有限公司、深圳证券信息有限公司。
行业分布
【要点:科创50行业分布最广,是“硬科技”龙头代表;中证芯片产业指数聚焦芯片半导体行业;国证信创指数覆盖信创产业】
根据指数编制的要点和侧重,三只指数行业分布结构特色如下。
科创50指数聚焦国内最具代表性的优质科技创新龙头企业,目前覆盖了19个申万二级行业,前三大行业分别为半导体(66%)、医疗设备(5.4%)和软件开发(4.4%)。
图1:上证科创板50成份指数行业分布

数据来源:IFind,申万二级行业分类,2025/9/10。
中证芯片产业指数聚焦于芯片半导体行业。行业分布中,半导体行业权重高达94.8%,覆盖包括芯片设计、半导体设备、集成电路制造、半导体材料等细分领域,包括了芯片产业发展的各个方面代表性公司,对半导体行业的表征性较强。
图2:中证芯片产业指数行业分布

数据来源:IFind,申万二级行业分类,2025/9/10。
国证信创指数以“信创”为主题,从行业上看,半导体(49%)、IT服务(15.4%)、软件开发(15.2%)、计算机设备(12.8%)是国证信创指数中的四大主要行业,对于信创产业中基础硬件、基础软件、应用软件与网络安全等细分领域形成了较好的表征。
图2:国证信息技术创新主题指数行业分布

数据来源:IFind,申万二级行业分类,2025/9/10。
主要成份股
【要点:科创50指数主要成份股集中在科创龙头公司,中证芯片产业指数聚焦芯片,国证信创指数集中度较低】
科创50指数前十大成份股集中在科创产业细分赛道龙头公司,合计权重达60%,集中度较高。成份股紧贴“硬科技”发展方向,不仅包含寒武纪、中芯国际等半导体产业龙头,也包含其他细分产业龙头公司。
中证芯片产业指数前十大成份权重合计达58%,聚焦芯片半导体,覆盖集成电路制造、半导体设备和芯片设计等细分领域的龙头企业,反映芯片产业的整体表现。
国证信创指数前10大成份股的权重集中度约为47%,主要包含半导体、软件开发、计算机设备等行业公司。权重股集中度低于其他2个指数,权重排名前三的股票集中度也明显低于其他2个指数。
三只指数前十大成份股

数据来源:IFind,申万二级行业分类,2025/9/10。
市值比较
【要点:三只指数市值分布接近】
科创50指数市值平均数为870亿元、中位数为452亿元。科创50有约57%权重的成份股市值在1000亿元以上。
中证芯片产业指数市值平均数为886亿元、中位数为433亿元,有约54%权重的成份股市值在1000亿元以上。
国证信创指数市值平均数为928亿元、中位数为481亿元,有约46%权重的成份股市值在1000亿元以上。
图5:三只指数成份股市值权重分布(%)

数据来源:IFind,2025/9/10。
历史表现
【要点:均具有典型的成长风格特征,风险较高,弹性较大】
从指数历史表现来看,三只指数都具有较高弹性,表现出“硬科技”产业具备的成长风格。
表3:三只指数历史表现
数据来源:IFind,2019/1/1-2025/9/10。以上数据仅作举例,不作为投资建议,指数历史业绩不预示未来表现。
综合对比
三只指数均为大中盘风格成长性指数,风险相对较高。科创50聚焦“硬科技”龙头,行业分布较广,反映科创板中市值大、流动性好的50家公司的整体表现;芯片产业指数聚焦芯片龙头,反映A股芯片产业上市公司整体表现;国证信息技术创新主题指数聚焦“信创”龙头,反映A股信创主题上市公司的整体表现。





