5月8日,上海市消费者权益保护委员会公布41款洗衣液和洗衣凝珠比较试验结果,标称为蓝漂植物酵素洗衣液样品清洁效果不佳;13款宣称内衣专用或婴幼儿专用的样品对蛋白污渍去污力更高;洗衣凝珠对水彩笔、橙汁等生活污渍去除表现较好。综合测评显示,标称为碧浪洗衣凝珠、好爸爸柔顺樱香护色亲肤浓缩洗衣凝珠、Kirkland Signature科克兰洗衣胶囊(清新香型)、立白内衣专护除菌洗衣液、奥妙酵素内衣洗衣液、贝亲婴儿洗衣液(清新果香)等6款样品表现优异。
4款专用样品去蛋白污渍效果好
据了解,本次比较试验从线上线下购买了21款洗衣液和20款洗衣凝珠,共计41款样品,其中包括5款内衣专用洗衣液、5款婴幼儿专用洗衣液和3款婴幼儿专用洗衣凝珠。比较试验围绕消费者关注的问题,参考相关标准,对样品的去污效果(规定污布的去污力、单一污渍去污力、循环洗涤性能)、温和性(pH值、含磷量、碱性残留)和宣称抑菌性能展开测试,并结合数据进行星级评价。
衣物洗涤剂的去污效果是消费者最关心的内容之一。本次比较试验对3种规定污布(碳黑油污布、蛋白污布、皮脂污布)的去污力测试结果显示,17款洗衣液和20款洗衣凝珠样品表现良好。而标称为爱恩倍薰衣草洗衣液、无患子去渍洗衣液、芝芙莲内衣洗衣液、蓝漂植物酵素洗衣液4款样品表现较差,其中标称由四川蓝漂日用品有限公司生产的蓝漂植物酵素洗衣液样品对3种污布的清洁效果均不佳,表现最差。
比较试验还发现,13款宣称内衣专用或婴幼儿专用的样品,对碳黑油污渍和皮脂污渍的去污力与普通型样品无明显差别,而对蛋白污渍(如鸡蛋、牛奶、尿渍、血渍等)的去污力要优于普通型样品。其中,4款内衣专用或婴幼儿专用的样品对蛋白污布的去污力表现较好,如标称由广州立白企业集团有限公司生产的立白内衣专护除菌洗衣液、标称由贝亲母婴用品(上海)有限公司生产的贝亲婴儿洗衣液(清新果香)等样品蛋白污布测试表现均获得5星。

若从性价比角度看,宣称内衣专用和婴幼儿专用的样品价格往往高于普通型样品,建议消费者选择时考虑适用场景,有针对性地购买使用。
洗衣凝珠清洁6种污渍效果更佳
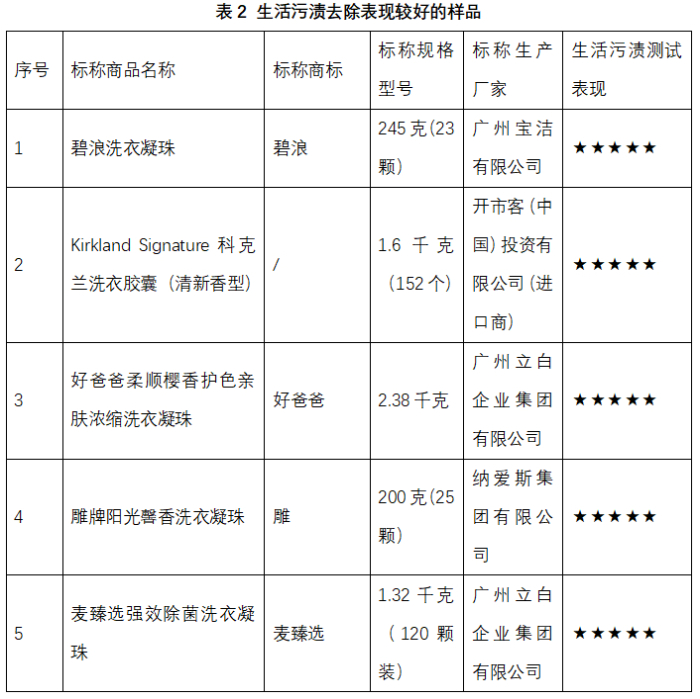
上海市消保委试验模拟消费者的日常使用,对墨水、咖啡液、茶水、番茄酱、老抽、红酒、橙汁、辣椒油、唇釉、唇膏、水彩笔等16种生活污渍进行了去除能力测试。整体来看,洗衣凝珠对于水彩笔、橙汁、猕猴桃汁、火龙果汁、老抽、番茄酱等6种污渍的清洁比洗衣液表现更好。标称由广州宝洁有限公司生产的碧浪洗衣凝珠、标称由纳爱斯集团有限公司生产的雕牌阳光馨香洗衣凝珠等样品,生活污渍测试表现获得5星。

值得注意的是,相较于内衣或婴幼儿专用的样品,常规的洗衣液和洗衣凝珠能够去除的污渍更多。不管是洗衣液还是洗衣凝珠样品,对墨水、辣椒油、唇釉、唇膏等4种污渍均不能较好去除。
本次比较试验通过综合比较白度(将白色织物放进被污染的洗涤用水中洗涤后的白度下降情况)、沉积灰分(将衣物多次洗涤后吸附灰尘的情况)以及对洗后衣物的外观、粗糙度、柔软度的感观评价等,评价样品吸附污渍的能力和对衣物的持久保护效果。测试发现,41款样品的白度和沉积灰分数值差异不大,均能较好地悬浮吸附污渍,避免污渍重新进入衣物之中,获5颗星;感官评价方面,有5款样品清洗后的衣物外观或柔软度表现欠佳,获4.5颗星。
普通型洗衣液和洗衣凝珠的pH值标准要求均为≤10.5。结果显示,41款样品的pH值均符合标准要求。宣称内衣专用和婴幼儿专用的样品,平均pH值略低于普通类型的样品,总体更加接近中性。

蓝漂植物效素洗衣液表现去污效果垫底
记者了解到,通常含磷洗涤剂有较好的清洁效果,但高浓度含磷洗涤剂不仅对皮肤有刺激性,也会造成环境污染。此外,在洗衣过程中,洗涤剂中的碱性物质若残留在衣物中,也易刺激皮肤并使衣物变硬。本次比较试验对41款样品进行含磷量和碱性残留测试,发现41款样品均符合相关标准中对不含磷/无磷产品的要求,且经2次漂洗后均无碱性残留,表现优秀。
抑菌洗衣产品可以有效杀灭和抑制多种常见微生物,从而确保衣物的洁净和卫生。测试发现,41款样品中有8款宣称具有“抑菌”效果,其中7款对金黄色葡萄球菌的抑菌率可达到99.99%,表现优异,有1款样品的抑菌率为46.8%,表现较差。
测试还发现,41款样品中有20款样品宣称“除菌”,由于目前关于“除菌”的宣称要求和测试方法尚未在相关行业标准或卫生标准中规定,比较试验统一参考标准中的“抑菌”测试方法,发现部分样品的抑菌率较低,与具有“抑菌”效果的样品差距明显。
此外,部分洗衣液样品执行的企业标准要求低于行业标准。洗衣液产品没有强制性国家标准,21款洗衣液样品明示的产品执行标准有行业标准和企业标准两类,其中14款执行行业标准《QB/T 1224》,6款执行企业标准。测试发现,某些企业在企业标准中刻意降低对总活性物指标的要求,使得产品去污力差,甚至连行业标准中规定的最低去污要求都难以达到。
上海市消保委认为,此类以企业标准规避行业标准要求、刻意生产低质产品的企业,拉低了行业的质量底线,长远来看,不利于企业本身和行业的高质量发展。生活中,这类产品往往以极低价格销售,消费者在购买时需擦亮双眼。
消费提示
根据衣物材质选择洗涤剂
上海市消保委提醒消费者,尽量在正规商超或大型电商平台选购知名品牌的衣物洗涤剂,选购时确认商品瓶体光洁整齐,商标图案印刷清晰、标识明确,标签内容包括使用说明、执行标准、净含量、限用日期或生产日期等。根据需求和衣物材质选择合适的衣物洗涤剂。清洗丝绸、羊毛等娇贵材质的衣物,应选择温和、无刺激的洗涤剂;清洗油污较重的衣物,可以选择具有强力去油功效的洗涤剂。市面上的衣物洗涤剂多中性或偏碱性,如需酸性洗涤剂应仔细查看样品宣称。
按照推荐用量使用。建议将衣物按照颜色、材质和洗涤要求分类,将深浅色衣物、不同材质的衣物分开洗,避免染色和相互摩擦造成损伤。选择合适的水温。通常温水洗涤可以发挥洗衣液的最佳效果,在清洗特别脏的衣物时,可以选择高温洗涤。洗衣液残留可能导致衣物发黄、变硬等问题,影响衣物的使用寿命,在洗涤过程中要多次漂洗,确保漂洗干净。衣物洗涤剂要避免阳光直射和高温,同时要确保儿童无法触及,以免误食或误用。(记者 刘浩)




